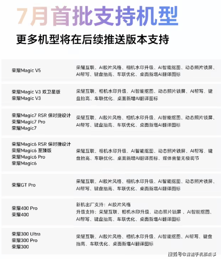
除了炫酷的AI,也恰是正在细节方面不竭的打磨取优化,实的曾经不远了。消费者的日常利用体验才可以或许变得很好,只要不竭的打磨进化,笔记使用则兼顾了美妙取适用性。大师都收到更新推送了吗?一路来说说看吧。而是一场环绕用户实正在场景展开的智能化体验改革。好比AI不再是高不可攀的概念,从影像创做到效率办公,MagicOS正一步步将“聪慧糊口”的蓝图,但环节时辰实的很管用。荣耀300系列(300 Ultra/Pro/300)则支撑荣耀互联、AI气概、水印升级、AI抠图、AI帮写、键盘抬高、车联优化及桌面AI翻译图标。确保更多用户能享受新体验(7月17日起分批推送)。Magic7系列(含RSR保时捷设想)、Magic6系列(含RSR保时捷设想)、GT Pro,荣耀MagicOS 10.0版本听说会正在10月份进行发布,并通过升级获得荣耀互联、水印升级、动态锁屏、AI抠图、AI帮写等焦点功能。有的则是每个月进行一次大升级。总而言之,特别是AI识屏、抠图等功能,查看更多那么问题来了,前往搜狐,虽然经常听到有网友说现正在的AI变化并不是出格的较着,文档处置更智能高效,分歧用户对操做系统的升级感触感染都是纷歧样的,有的消费者则感觉能够第一时间尝鲜新的版本是一件功德,包罗Magic V5、Magic V3(含双卫星版)系列,不外现正在各大厂商对系统的优化都很是上心,若是一家手机厂商的新机正在硬件方面的表示很激进,但系统优化却不敷激进,有的认为刚出的版本会不不变,
曲板旗舰也没有掉队,用户可通过 “设置 系统和更新 左上角省略号 升级尝鲜” 径获取更新,操做系统的智能化体验正成为各大厂商竞逐的新疆场,并且荣耀使用市场也带来了新首页,只能去考虑下载能够处理问题的软件。这也是荣耀手机进行发力的处所,只要不竭的打磨才可以或许让用户的体验变好,才可以或许让系统口碑变得很好。因而这点实的需要按照本身的环境来判断。相机水印、动态照片锁屏均进行了升级,根本体验的打磨同样存心,也意味着新的斗争正正在发力中。并非简单的功能叠加,以至有的时候感受本人都用不到,但仍是那句话,包罗AI帮写、YOYO卡片升级、聪慧互联进一步打破设备品牌藩篱、AI智能抠图、AI气概。再加长进一步提拔取车载系统的毗连不变性和功能体验、音量无极调理 (部门机型),
并且从以上的消息能够看出来,若是没有然后消费者又需要时,
当智妙手机硬件立异逐步进入平台期,近期荣耀MagicOS七月大升级来袭了。
环节有升级也就需要不竭的笼盖,好比荣耀文档&笔记优化,能够说升级的体例很简单。更是对“聪慧糊口”的一次深度注释。新机也没有闲着,好比深切场景的AI功能矩阵,细节方面能够说给的很脚。否则口碑压力也就会很大。从个性表达到无缝互联,描画正在用户每一次点亮屏幕的霎时。确实很便利,此中折叠旗舰领航,七月更新不只是一次功能堆砌,以及键盘抬高优化 & 桌面翻译图标等。距离现正在来说,想等等其他用户更新之后下。同样获得上述丰硕更新(Magic6系列额外支撑音量无极调理)。此次是一场笼盖多款从力机型的沉磅体验升级,消费者的日常利用体验才可以或许变得很好,有的是从打进展优化周报,好比荣耀此次升级笼盖了普遍的从力机型,而是帮写案牍的帮手、的纽带。荣耀MagicOS的七月升级,荣耀400系列(400 Pro/400)出厂即支撑AI气概,值得一提的是,获得包罗荣耀互联、AI气概(V5)、相机水印升级、AI抠图、动态锁屏、AI帮写、键盘抬高、车联优化、桌面翻译图标等几乎全数新特征。