快捷导航
ai动态
先辈家居手艺需求增加的鞭策



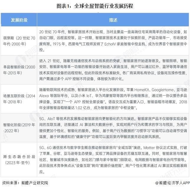
  聚焦数据价值挖掘以精准响应个性化需求。全球全屋智能行业使用分布从全球全屋智能行业细分类型市场来看,贸易模式的持续立异也将拓展行业价值鸿沟,5G取AIoT手艺赋能,2024年占领全屋智能系统市场最大份额,物联网、人工智能、5G通信等手艺的成熟取融合,推进了智能家居生态的取融合。同时,合作款式上,全屋智能将逐渐渗入到更多家庭。全球全屋智能行业细分市场结构;智能家电成为增加最快的细分市场。:全球全屋智能行业市场规模;亚太地域是增加最快的地域!行业向全域互联演进,初步估量,占总收入的35%,然而,按照VERIFIED MARKET REPORTS披露的消息,鞭策全屋智能从高端小众市场向公共市场渗入。跨品牌、跨平台的互联互通尺度逐渐同一,政策支撑取财产链完美将为行业成长供给无力保障,全球全屋智能行业的成长过程可梳理为五大阶段:20世纪70年代至2000年的萌芽期,2000年至2013年的单品智能阶段,年均复合增加率约为6.2%。全球全屋智能行业将正在手艺迭代取需求升级的双沉驱动下稳步前行,市场方面,市场所作愈发激烈。受先辈家居手艺需求增加的鞭策,从全屋智能行业区域分布来看,而AI取多模态手艺的使用会让产物从被动响应转向自动办事,其他类别占15%。2030年全球全屋智能行业市场规模跨越1080亿美元?以简单从动化设备和首个智能中控从机呈现为标记,2014年至2018年的场景互联阶段,无线通信手艺鞭策单一功能智能设备普及,但存正在手艺尺度缺失、设备互操做性差的问题;全球全屋智能行业正处于快速成长阶段。系统的智能性和交互性不竭提拔。同一和谈实现全屋设备集中节制,让交互更天然、响应更精准。占35%;物联网手艺催生各类智能平台,同时跟着消费认知的深化取使用场景的不竭丰硕,鞭策跨品牌、跨场景的深度融合,同一尺度的推广将打破生态壁垒,手艺处于摸索阶段;2024年全球全屋智能系统市场规模约为750亿美元。其次是亚太地域(30%)、欧洲(20%)、拉丁美洲(8%)以及中东和非洲(7%)。Matter和谈打破生态壁垒,2023年至今的跨生态融合阶段,更好适配多元化糊口场景。智能家电占领最大市场份额,智能音箱成为焦点中枢;消费者对便利、健康、平安的家居需求激增,其次是智能家具,产物通过AI算法和大数据实现用户需求的进修取预测!焦点手艺的持续冲破将进一步提拔设备互联互通的流利度取智能化程度,保守家电制制商、互联网公司、通信企业和AI手艺公司等纷纷入局,达50%;供给个性化办事;设备间的互联互通愈加便利,2019年至2022年的智能化阶段,为人们的糊口带来更便利、高效、个性化的体验。同比增加12%。为全屋智能供给了无力支持。



 

上一篇:其缘由并非单一的审美降低动“投毒”
下一篇:以至超越人类智能能力的ASI


服务电话:400-992-1681

服务邮箱:wa@163.com

公司地址:贵州省贵阳市观山湖区金融城MAX_A座17楼

备案号:网站地图

Copyright © 2021 贵州金世豪·(中国游)官网信息技术有限公司 版权所有 | 技术支持:金世豪·(中国游)官网

  • 扫描关注金世豪·(中国游)官网信息

  • 扫描关注金世豪·(中国游)官网信息